Хората са свикнали да третират пералнята като обикновена, рутинна част от интериора. Но преди няколко века никой дори не можеше да си представи такива технически сложни устройства. Днес те се намират в почти всеки дом, помагат на домакините при прането и сушенето на дрехи. Залог безопасна, ефективна работа – внимателно проучете приложените инструкции. А познаването на вътрешната структура на оборудването може директно да помогне при ремонта. Електрическата верига на пералната машина не е толкова сложна, колкото изглежда на пръв поглед. Нашата статия ще ви помогне с това.
Всички съвременни перални машини имат приблизително еднакъв набор от функции и режими. Възможно е да има малки разлики в методите за зареждане на пране и допълнителни програми за центрофугиране. Общата електрическа схема на пералната машина ще ви помогне да разберете принципа на работа на това оборудване, това ще има положителен ефект върху експлоатационния живот, възможностите отстранете сами малък проблем.
Обща схема. Основни части на пералнята
Не всеки потребител може да разбере електрическата верига на пералната машина, но няма да навреди да научите за основните системи. Снимките по-долу показват следните компоненти, които се намират в почти всяка перална машина:
- противотежест;
- реле за ниво на водата (сензор);
- филтър за потискане на шума;
- дренажен филтър;
- помпа (помпа);
- дренажен маркуч;
- барабанен двигател;
- тръбен електрически нагревател (ТЕН);
- реле за стартово напрежение;
- захранващ блок;
- термостат;
- входен маркуч;
- барабанна шайба;
- барабан (резервоар);
- дозатор;
- система за подаване на детергент;
- барабанни пружини;
- електромагнитен клапан.


Контролна система
всичко модерни автоматични перални машини оборудван с някакъв вид компютър, който обработва информация от сензори, контролира подаването и оттичането на вода и превключва програмите за почистване. Броят на програмите, които са инсталирани в контролния модул, варира в зависимост от модела. Наличието или отсъствието на особено удобни режими на пране оказва значително влияние върху цената на устройството.
Причината за повредата може да бъде или повреда в операционната система, или повреда на електрически компоненти и сензори. Счупената електроника обикновено не може да бъде поправена. Ето списък на тези релета, чиято повреда няма да ви позволи да започнете да миете.
- Сензор за ниво на водата (пресостат). Отчита количеството вода в барабана.
- Термостат. Вграден в барабана от дъното, той регулира температурата на течността.
- Сензор за скорост на въртене на барабана.
Електромагнитен клапан
Този модул е отговорен за пълненето на барабана с вода. Работи заедно с превключвател за налягане. Когато вентилът получи сигнал, че в резервоара има достатъчно течност, той се затваря и водата спира да тече.
Барабанен мотор
Представлява a стандартен електродвигател. Върти барабана, прехвърляйки енергията на движение чрез ремъчно задвижване към шайба.Скоростта и посоката на въртене се задават от системата за управление, като се вземат предвид индикаторите на сензора за скорост.
Товарен люк
Вратата, разположена на предния панел. Преди да започне измиването, системата за управление го заключва, така че потребителят да не може случайно да отвори люка, докато в резервоара има вода. Най-новите модели на Ariston имат функция за зареждане на артикули по време на пране през специално отделение. Чрез него дрехите се зареждат в барабана.
Нагревателен елемент

Започва да загрява водата в резервоара по команда от системата за управление. По това време термостатът започва да измерва температурата. Когато достигне необходимата стойност, нагревателният елемент се изключва. Най-честата причина за повреда на тази част е образуването на дебел слой солни отлагания (нагар) върху нея. Този слой нарушава преноса на топлина, което води до системно прегряване на металната тръба.
Използвайте почистващи продукти заедно с прах, за да предотвратите образуването на отлагания върху нагревателния елемент. Samsung доставя своите перални машини с нагревателни елементи, които са изключително устойчиви на образуване на котлен камък. Това се постига чрез двойно керамично покритие.
Дренажна помпа
Преди стартиране на програмата за центрофугиране цялата вода се източва от резервоара. В този процес участва помпа. Състои се от филтър и електродвигател с работно колело. Причината за повреда на помпата може да е повреда на електродвигателя или общо замърсяване на системата.Филтърът се намира в долната част на предната част на корпуса на повечето перални машини.
Примери за електрически вериги на перални машини
Схемата на веригата може да ви помогне да диагностицирате неизправности с помощта на мрежов тестер. Да ги разбереш сам е изключително трудна задача. Без подходящо енергийно образование и опит в работата с микроелектронни вериги ще бъде изключително трудно да се разчетат тези чертежи.
За да разберете по-добре какво е изобразено на тези диаграми, някои от най-често използваните символи ще бъдат обяснени под тях.

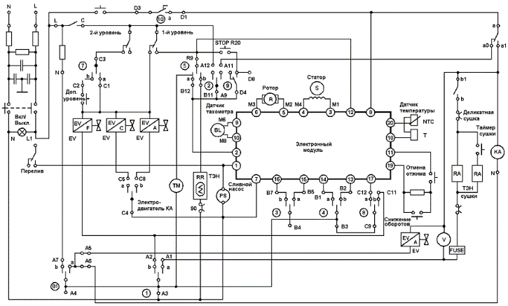
Схема на пералня Ariston

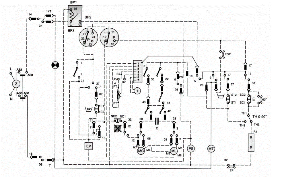
Схема на пералня Ardo

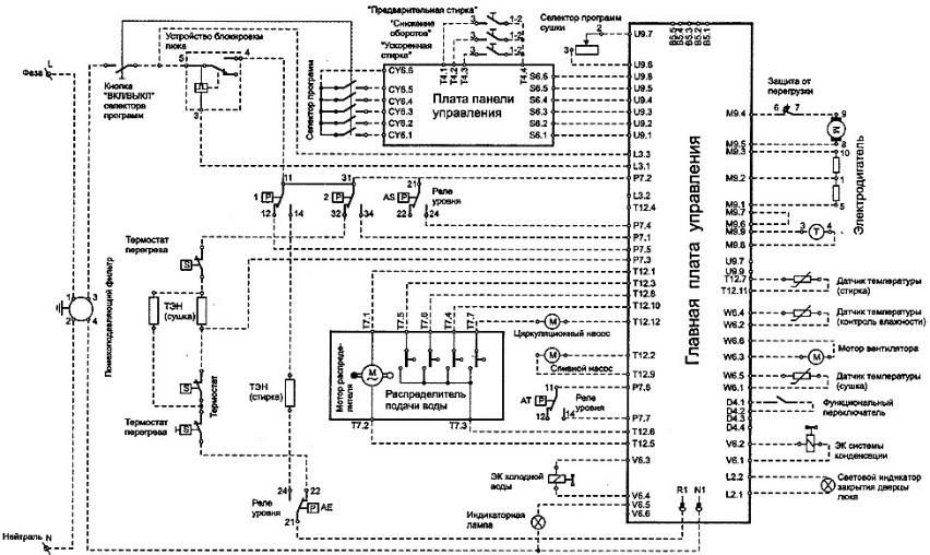
Схема на пералня Electrolux

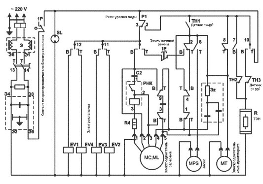
Схема на Канди
- AQS – соленоиден клапан;
- B – зумер (устройство за подаване на звукови сигнали);
- BP – механизъм за заключване на вратата на люка;
- ET – термостат (изключен);
- EV – електромагнитен клапан;
- I – инвертор (ключ);
- IP – предпазител;
- L – линия;
- M – главен електродвигател/заземяване;
- MC – електродвигател/въртяща се намотка;
- MI – асинхронен електродвигател
- ML – електродвигател/измиваща намотка
- MO – кутия;
- MP – превключвател на вратата на люка;
- MR – магнитна брава;
- N – неутрална/блок;
- NTC – температурен датчик;
- P – сензор за налягане;
- PM – релейна защита на електродвигателя;
- PS – дренажна помпа;
- R – резистор на нагревателния елемент;
- RR, RTF – нагревателен елемент;
- T – сензор за скорост на въртене на барабана;
- TH – температурен датчик.
Електрическа връзка
Пералните се поставят в бани, кухни и коридори.По време на монтажа обърнете внимание на контакта, в който ще свържете оборудването. Не забравяйте, че нагревателният елемент оказва изключително голямо натоварване на енергийната система на вашия дом. Затова свързвайте пералната машина само към заземени контакти.
събрани инсталирайте пералня в кухнята В никакъв случай не го свързвайте към двойни контакти заедно с друго мощно оборудване. Това може да доведе до токови удари и счупени щепсели. Ако пералнята е в банята, уверете се, че изходът не е изложен на влага. Лошото окабеляване и токовите удари в мрежата са честа причина за повреда на най-чувствителните компоненти (сензори, микроелектроника). Отнасяйте се към свързването на оборудването толкова отговорно, колкото и към избора.
Поздравления, страхотна идея и навреме